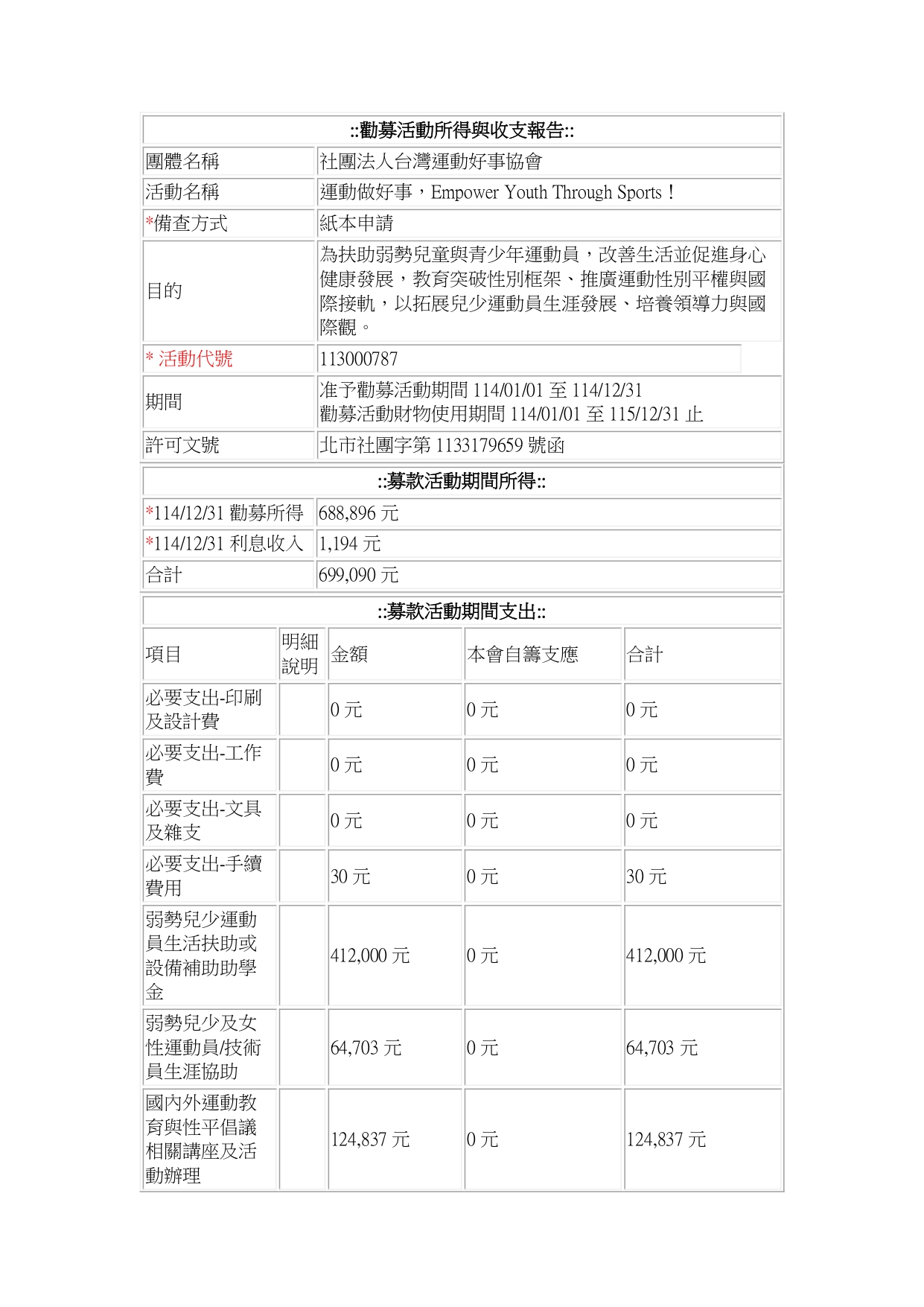
【114年度公益勸募專案】 專案勸募活動所得與收支報告
一、 目的:
為扶助弱勢兒童與青少年運動員,改善生活並促進身心健康發展,教育突破性別框架、推廣運動性別平權與國際接軌,以拓展兒少運動員生涯發展、培養領導力與國際觀。
二、 期間
准予勸募活動期間 114/01/01至 114/12/31
募款活動財物使用期間 114/01/01至 115/12/31止
三、 許可文號
北市社團字第1133179659號函
四、 募款期間活動及收支報告
如下圖一、圖二


五、捐贈人資料
如下圖三至圖七





※此為本會公益勸募專戶徵信資料
本會所有捐款徵信請參考完整芳名錄